1)驱动方案
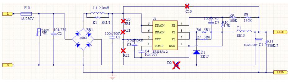
BP2335是一款带有PFC的高精度降压型LED恒流控制器,具有有源功率因数校正电路,可以实现很高的功率因数和很低的总谐波失真,内置功率MOS管,工作在电感电流临界连续模式(BCM),开关损耗小,电源效率高,下图是电源原理图。
图1 电源原理图
2)高压启动和供电电路

图2 无需外部供电原理图
在系统上电后,母线电压通过内部高压启动和供电电路给Vcc引脚的电容充电,当Vcc电压上升到启动阈值电压后,芯片内部开始工作,COMP脚电压被快速上拉到1.5V并开始逐渐上升,电感电流也随之上升,从而实现LED电流的软启动,有效防止输出电流过冲。
通过图2可知无需外部启动电阻和供电回路,可省去3个电阻、一个二极管和EMC高压电容,启动速度快,损耗低,更低成本,实现更小体积。
3)恒流控制,输出电流设置
LED输出电流计算设置:
Vref是内部基准电压
Rcs为电流采样电阻的值
4)反馈网络
RFBL的电阻一般设置在5.1K欧姆或者更小,此电源开路保护电压VOVP大概为90V。同时为了加强FB节点抗噪声能力,在FB下分压电阻(R10)上并联一个100pF/50V的电容C7
5)多重保护功能
该电源具有多重保护功能以加强系统可靠性,包括LED开路保护、LED短路保护、芯片供电欠压保护、采样电阻开路保护、过热保护。
当LED开路时,输出电压逐渐上升,FB脚检测电压高于OVP保护阈值时,会触发保护逻辑并停止开关工作,内部高压停止对Vcc充电,Vcc电压下降到欠压保护阈值时,系统重启,系统不断检测状态,如果故障解除,系统会重新开始正常工作。
当LED短路时,系统工作在7KHz低频,以减小短路功耗。
当变压器饱和时,CS引脚峰值电压会比较高,当上升到1.5V时,开关停止工作,此逐周期限流功能可以保护功率MOS管、功率电感和输出二极管。
IC具有过热调节功能,在驱动电流过热时减小输出电流,从而控制温升,以提高系统的可靠性,内部设定温度点为140度。
6)主要技术参数
表1-1、表1-2、表1-3、表1-4分别是电参数。
表1-1 电参数1

表1-2 电参数2
表1-3 电参数3
表1-4 电参数4

从电参数表中可以直观看出,该款电源具有可靠稳定的工作能力、负载调整率高、高恒流精度、高效率、高功率因数等性能,不仅可以适配全球电压,而且外围应用电路非常简单。同时该款电源只需要较少的元器件就可以实现浪涌1000V和过EMC,电源尺寸小,对于电源效率、PF和安装体积有要求的地方用此电源更佳,开关电源的调整管工作在BCM模式,因而发热量小,撇除了传统线性电源发热大、体积大、寿命短、容易烧毁、可靠性低、恒流精度低等不足,节省了电源成本。免调试,提高了生产效率,增加功率因素校正电路,自动检测工作,优化了电磁干扰。
应用于:球泡灯,射灯,日光灯,筒灯等室内LED照明灯具。